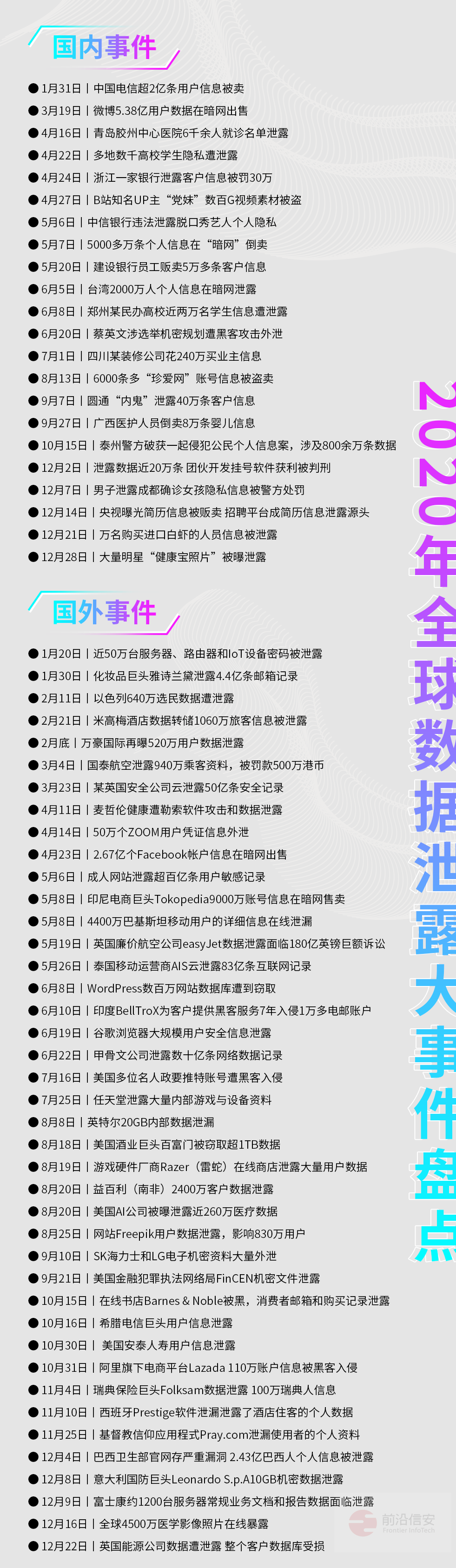
2020年,新冠疫情肆虐全球,催化各行业加速数字化转型,数据的价值在进一步凸显,数据的泄露也在持续高频发生,企业面临资产与声誉的重大损失,公众深受隐私曝光与骚扰诈骗的困扰。
前沿信安梳理了2020年发生在全球各地的重大数据泄露事件,并针对当前形势给予实用的安全建议,以期对数据安全建设略尽绵薄之力。


2020年,新冠疫情肆虐全球,催化各行业加速数字化转型,数据的价值在进一步凸显,数据的泄露也在持续高频发生,企业面临资产与声誉的重大损失,公众深受隐私曝光与骚扰诈骗的困扰。
前沿信安梳理了2020年发生在全球各地的重大数据泄露事件,并针对当前形势给予实用的安全建议,以期对数据安全建设略尽绵薄之力。
